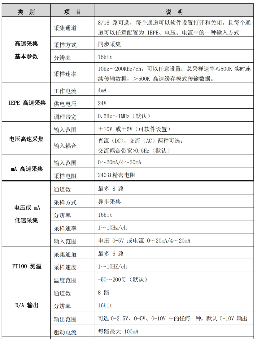
GPDAS 是一款一体化信号采集控制模块,可自动、准确、 高速、 可靠地直接采集安装在设备上的振动、温度、转速、压 力、位移、开关等各种传感器输出的模拟信号,无需外加任何信 号调理电路或者转接模块,并可以把现场采集到的数据实时自动 上传到云平台。
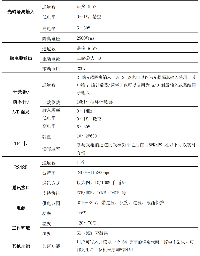
产品特点: ➢ GPDAS 既可以按照采集计划把采集数据实时自动直接上传到云平台,也可以现场一台 GPDAS 或者多台 GPDAS 布置一个我们公司的边缘计算智能网关,然后由智能网关统一数据 管理运算之后,再上传到云平台。 ➢ GPDAS 无需外加各种调理转换模块就可以直接接振动、温度、转速、压力、位移、开关等各 种传感器输出的模拟信号,覆盖设备状态监测各种常用参量对应的传感器。 ➢ 我们可以提供从各种传感器->监控模块->边缘计算智能网关->定制特定的计算处理软 件等一揽子系统化的产品和服务。 ➢ 多台 GPDAS 通过 10/100M 自适应以太网连接到交换机,组建一个局域网,让信号采集点 扩展足够多,传输距离足够远。 ➢ 面板无任何操作旋钮开关,所有对采集仪的操作通过软件远程控制,外观小巧,且功能 完 整。 ➢ 每个产品都具备独立可设的 IP 地址、子网掩码、网关,通过修改相关参数,可直接插接 在任何一个现有的局域网内,设置后的参数直接保存在仪器内,掉电不丢失。 ➢ 可内置 TF 卡功能,具备离线采集功能,并且方便下载数据。 ➢ 匹配 WIN XP/WIN 7 操作系统下信号采集与控制测试软件。


